三亚亚龙湾疫情风险等级
〖壹〗 、高风险区 。三亚亚龙湾是海南最南端的一个半月形海湾 ,全长约5公里,是海南名景之一,截止2022年8月11日 ,三亚亚龙湾属于我国的高风险地区,根据当地的防疫政策,因三亚疫情形势不断加重 ,将三亚市设为疫情防控区,将三亚市提升为高风险地区。

〖贰〗、中风险地区。亚龙湾位于中国唯一的热带滨海城市,海南省三亚市,通过查询三亚市疫情政策 ,截止到2022年9月1日,该地区存在病例和无症状感染者停留和活动一定时间,且可能具有疫情传播风险 ,属于中风险地区,当地人员需要积极配合防疫工作,定时做核酸 ,出门时佩戴口罩等 。

〖叁〗、亚龙湾玫瑰谷:花期外景色普通,门票+观光车费用较高。海鲜市场拉客:拒绝路边拉客,选取明码标价的正规市场(如第一市场)。潜水项目:谨慎选取低价潜水 ,可能存在强制消费或设备老旧问题 。在三亚哪里可以看城市的夜景?鹿回头风景区:山顶可俯瞰三亚湾夜景,门票约45元。

〖肆〗 、会。从近来的疫情来看,2023年人们大概率可以出国旅游。2023年 ,你一定可以出国旅游 。预计2023年上半年可以跟团和自由行去韩国、泰国等亚洲国家。 2022年7月开始,可以持旅游签证以旅游名义自由前往泰国旅游。但近来只能从厦门高崎世界机场飞往泰国,以旅游名义使用旅游签证在泰国停留60天 。
〖伍〗、环岛自驾路线:海口(骑楼老街/观澜湖)——儋州(东坡书院/千年盐田)昌化镇(焦姣海滩/棋子湾)东(海鲜/鱼鳞岛)经乐东五指山市(五指山)三亚(三亚)三亚5天,可以选取在亚龙湾 、三亚湾、海棠湾周边住宿。你可以在海边放松 ,或者去一些景点,比如南山和蜈支洲。
国内重点疫情地区有哪些
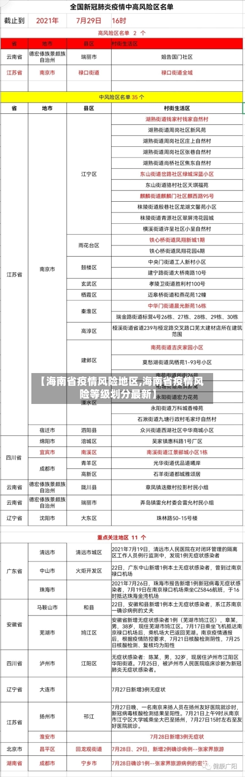
波及范围新一轮疫情共波及17个省份的43个城市,具体省份包括:江苏、湖南、北京 、四川、辽宁、云南 、安徽、广东、福建 、重庆、河南、湖北 、宁夏、海南、山东 、上海、内蒙古自治区 。首次发现感染者的城市:河南开封、湖北鄂州、湖北咸宁。
答案:重点疫区主要包括湖北 、广东、黑龙江等省份。详细解释: 重点疫区的定义与划分:重点疫区指的是新型冠状病毒疫情较为严重的地区 ,通常以某一省份为主要疫源地 。具体的划分是基于疫情的感染人数、传播范围 、医疗资源等多方面的因素综合考量得出的。
除江苏外,辽宁、广东、云南 、上海、四川、北京等地也出现本土新冠肺炎阳性病例。南京疫情:禄口机场疫情发生后,南京开展多轮全员核酸检测 ,近来进行到第三轮 。

海南省澄迈县是有高风险地区吗
〖壹〗 、是。自2022年8月11日起将海南省澄迈县瑞溪镇北桥村委会山内村划为高风险区,将瑞溪镇江南片区全域划为中风险区,包括仙儒村委会、瑞联村委会、第一社区 、第二社区、群庄村委会、村内村委会、里加村委会 、南尖村委会、番丁村委会、山琼村委会 、加巨村委会、北桥村委会 ,除澄迈县区域内高、中风险区以外的区域划为低风险区。
〖贰〗 、通过查询相关资料显示,海南澄迈不是风险地区了。自2022年8月21日起,调整海南澄迈县瑞溪镇北桥村委会山内村的中风险区管控措施 。调整后 ,海南澄迈县辖区无中、高风险区,全县转为常态化防控。
〖叁〗、澄迈县已连续3天没有发现社会面新增阳性感染者,属于低风险地区,不存在中高风险地区 ,疫情防控形势总体可控 、稳中向好,经澄迈型冠状病毒肺炎疫情应对处置工作领导小组研究决定,自8月25日零时起解除全域静态管理状态 ,截止到2022年8月27日海南省澄迈县一直属于低风险地区。
〖肆〗、特定时间段途经指定地区人员:2月18日(含)以来途经贵州清镇市 。2月17日(含)以来途经湖北武汉市、海南澄迈县 、山西晋中市。2月16日(含)以来途经四川泸州市。2月14日(含)以来途经湖南郴州市、广东广州市 。2月13日(含)以来途经内蒙古包头市。2月12日(含)以来途经内蒙古巴彦淖尔市。
〖伍〗、通过查询相关资料显示,海口市澄迈县不是疫情地区 。截止2022年08月23日23时,澄迈共有中高风险地区0个;现有封控区、管控区 、防范区0个 ,所以,海口市澄迈县属于低风险区,不是疫情地区。
海南本轮疫情海口最严重的时间
〖壹〗、海南本轮疫情海口最严重的时间在今年8月份 ,有8天全市执行静态管理,全民做核酸。
〖贰〗、海口疫情爆发时间是2022年8月1日 。通过查询疫情资料显示,海口疫情是从2022年8月1日开始初的 ,根据海南疫情防控指挥部消息:自8月1日海南发生本轮疫情以来指挥部,总体来看,海南疫情近日仍然保持高位运行。
〖叁〗 、海口疫情高峰期时间在2023年一月上旬。中国新闻社微信公众号消息,据三亚发布微信公众号消息 ,12月23日,海南省新冠肺炎疫情防控工作指挥部综合组副组长、医疗救治组副组长,省卫生健康委员会党委委员、副主任李文秀介绍 ,当前,海南省疫情处于快速爬坡阶段,预计可能很快迎来高峰期。
海南澄迈是否中高风险地区
是 。自2022年8月11日起将海南省澄迈县瑞溪镇北桥村委会山内村划为高风险区 ,将瑞溪镇江南片区全域划为中风险区,包括仙儒村委会 、瑞联村委会、第一社区、第二社区 、群庄村委会、村内村委会、里加村委会 、南尖村委会、番丁村委会、山琼村委会、加巨村委会 、北桥村委会,除澄迈县区域内高、中风险区以外的区域划为低风险区。
通过查询相关资料显示 ,海南澄迈不是风险地区了。自2022年8月21日起,调整海南澄迈县瑞溪镇北桥村委会山内村的中风险区管控措施 。调整后,海南澄迈县辖区无中、高风险区 ,全县转为常态化防控。
澄迈县已连续3天没有发现社会面新增阳性感染者,属于低风险地区,不存在中高风险地区,疫情防控形势总体可控 、稳中向好 ,经澄迈型冠状病毒肺炎疫情应对处置工作领导小组研究决定,自8月25日零时起解除全域静态管理状态,截止到2022年8月27日海南省澄迈县一直属于低风险地区。
日下午至19日夜间 ,临高、澄迈到海口一带沿海及北部湾海面将有9级阵风 。持续强降雨导致土壤含水量饱和,叠加地质条件脆弱性,海南省自然资源和规划厅与气象局联合发布地质灾害气象风险三级预警 ,预计未来24小时万宁市、琼海市 、五指山市、陵水县、琼中县 、保亭县和白沙县发生地质灾害的可能性较大。
通过查询相关资料显示,海口市澄迈县不是疫情地区。截止2022年08月23日23时,澄迈共有中高风险地区0个;现有封控区、管控区、防范区0个 ,所以,海口市澄迈县属于低风险区,不是疫情地区 。
本文来自作者[南城]投稿,不代表善友号立场,如若转载,请注明出处:https://wak.syjjh.com/gongyi/17681.html
评论列表(4条)
我是善友号的签约作者“南城”!
希望本篇文章《【海南省疫情风险地区,海南省疫情风险等级划分最新】》能对你有所帮助!
本站[善友号]内容主要涵盖:善友号,生活百科,小常识,生活小窍门,百科大全,经验网,游戏攻略,新游上市,游戏信息,端游技巧,角色特征,游戏资讯,游戏测试,页游H5,手游攻略,游戏测试,大学志愿,娱乐资讯,新闻八卦,科技生活,校园墙报
本文概览:三亚亚龙湾疫情风险等级〖壹〗、高风险区。三亚亚龙湾是海南最南端的一个半月形海湾,全长约5公里,...