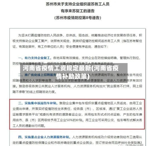
国家规定疫情期间工资发放标准
〖壹〗、疫情期间员工工资原则上按不低于最低工资待遇发放,未工作的员工发放规定生活费 ,具体根据企业停工停产周期 、员工是否提供正常劳动等情况确定,具体如下:企业停工停产在一个工资支付周期内:企业应按劳动合同规定的标准支付职工工资。

〖贰〗、月3日至9日未复工期间,企业应当按照劳动合同规定的标准支付工资。符合规定不受延迟复工限制的企业 ,在此期间安排职工工作的,应当依法支付职工工资 。其中,企业在休息日安排职工工作又不能安排补休的 ,按照不低于职工本人日或小时工资标准的200%支付工资。

〖叁〗、未超过一个工资支付周期:企业因受疫情影响导致停工停产的,未超过一个工资支付周期(最长三十日)的,应当按照正常工作时间支付工资。

〖肆〗 、疫情期间工资待遇发放规定如下:隔离期按正常劳动发工资 ,治疗期按病假工资发,停工期区分多种情况,企业因停工停业发不起工资可延期30天支付 。

疫情期间员工工资怎么发?
〖壹〗、疫情期间员工工资原则上按不低于最低工资待遇发放 ,未工作的员工发放规定生活费,具体根据企业停工停产周期、员工是否提供正常劳动等情况确定,具体如下:企业停工停产在一个工资支付周期内:企业应按劳动合同规定的标准支付职工工资。
〖贰〗 、疫情期间工资应按正常标准发放,因疫情影响可协商调整但不得低于最低工资标准;最低工资标准因地区而异 ,需以当地最新政策为准。以下是详细说明:疫情期间工资发放规定正常发放原则:在疫情期间,企业原则上应按照劳动合同和公司规定正常发放员工工资 。
〖叁〗、复工人员(含在家办公职工)灵活办公:企业安排通过电话、网络等方式在家完成工作的,按正常工资支付。无法远程办公:优先协商使用带薪年休假 、企业福利假等假期 ,期间工资正常发放。地方规定:如北京明确,灵活办公期间按正常工资收入支付 。自行居家隔离或申请延期返岗的员工 安排在家办公:正常发放工资。
〖肆〗、休假后员工申请延期返岗:工资需与用人单位协商一致后确定;若申请事假,事假期间无需支付工资。新冠肺炎患者解除隔离后遵医嘱病休:企业需向员工支付病假工资 。受疫情影响停工停产企业工资支付未超过一个工资支付周期(最长30日):企业应按劳动合同规定标准支付职工工资。
〖伍〗、如果确实因为用人单位经营困难无法在复工后及时发放的 ,可以与工会或职代会或劳动者大会协商推迟发放,但不应超过一个工资支付周期。工资是否能只发部分,应通过民主程序与劳动者协商确定。
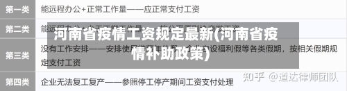
河南省待岗工资按什么标准发
〖壹〗 、河南省待岗工资发放标准如下:在一个工资支付周期内:如果是因为单位原因导致停工停产 ,单位需要按照劳动合同约定的标准全额支付工资 。超过一个工资支付周期后:单位安排员工提供了正常劳动:则支付给员工的劳动报酬不得低于当地的最低工资标准。
〖贰〗、若劳动者提供了正常劳动:在此情况下,用人单位支付给劳动者的劳动报酬不得低于当地的最低工资标准。即使单位仍处于停工、停产状态,只要劳动者按要求提供了正常劳动 ,其收入保障应不低于法定的最低工资水平 。若劳动者未提供正常劳动:此时,待岗工资的支付应按照国家有关规定办理。
〖叁〗、待岗工资的标准应依据以下规定给付:一个工资支付周期内的标准 按劳动合同规定的标准支付:根据《工资支付暂行规定》第十二条,如果非因劳动者原因造成单位停工 、停产,且这种情况发生在一个工资支付周期内 ,用人单位应当按照劳动合同中约定的工资标准来支付劳动者的工资。
〖肆〗、一是在一个工资支付周期内(通常为1个月),按劳动合同约定的正常工资标准支付;二是超过一个周期且未提供劳动,按不低于当地最低工资标准的70%-80%发放基本生活费(具体比例依各地规定 ,如北京为70%,部分地区为80%);三是待岗期间提供正常劳动,按实际劳动内容支付不低于当地最低工资标准的工资 。
〖伍〗、福建:按照不低于劳动合同履行地职工最低月工资标准的70%支付劳动者生活费。江西:按照不低于劳动合同履行地职工最低月工资标准的70%支付生活费。山东:按照不低于劳动合同履行地职工最低月工资标准的70%支付劳动者生活费 。河南:按照不低于当地最低工资标准的80%支付劳动者生活费。
〖陆〗 、待岗工资的标准应根据具体情况来确定:在一个工资支付周期内:标准:非因劳动者原因造成单位停工、停产在一个工资支付周期内的 ,用人单位应按劳动合同规定的标准支付劳动者工资。超过一个工资支付周期:若劳动者提供了正常劳动:支付给劳动者的劳动报酬不得低于当地的最低工资标准 。
本文来自作者[南城]投稿,不代表善友号立场,如若转载,请注明出处:https://wak.syjjh.com/gongyi/17189.html
评论列表(4条)
我是善友号的签约作者“南城”!
希望本篇文章《河南省疫情工资规定最新(河南省疫情补助政策)》能对你有所帮助!
本站[善友号]内容主要涵盖:善友号,生活百科,小常识,生活小窍门,百科大全,经验网,游戏攻略,新游上市,游戏信息,端游技巧,角色特征,游戏资讯,游戏测试,页游H5,手游攻略,游戏测试,大学志愿,娱乐资讯,新闻八卦,科技生活,校园墙报
本文概览:国家规定疫情期间工资发放标准〖壹〗、疫情期间员工工资原则上按不低于最低工资待遇发放,未工作的员工发放规定生活费...